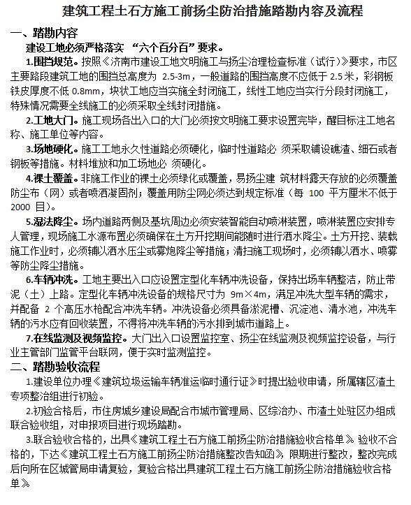
施工技术措施主要内容
o(╯□╰)o *** 次数:1999998 已用完,请联系开发者***
焊接修复中常用的技术措施焊接修复中常用的技术措施主要有以下几个方面: (1)修复焊接的工作环境要求 修复焊接的环境温度不得低于10℃,自然通风情况良好;采用气体... 修复件做好标记 在修复施工现场,应根据返修工艺规程核对被修复工件的名称及编号,检查焊接缺陷的清理、坡口制备、焊接设备,焊接材料(型号...

中国铁建新注册《AI+施工技术方案辅助生成系统V1.0》项目的软件...证券之星消息,近日中国铁建(601186)新注册了《AI+施工技术方案辅助生成系统V1.0》项目的软件著作权。今年以来中国铁建新注册软件著作... 此外企业还拥有行政许可96个。数据来源:天眼查APP以上内容为证券之星据公开信息整理,由AI算法生成(网信算备310104345710301240019...
+^+ 
智云城建取得基于 BIM 和生成式模型技术的施工交底方法专利金融界 2024 年 11 月 16 日消息,国家知识产权局信息显示,广东智云城建科技有限公司取得一项名为“一种基于 BIM 和生成式模型技术的施工交底方法”的专利,授权公告号 CN 118427928 B,申请日期为 2024 年 4 月 。
╯ω╰ 
京开建设取得基于 BIM 技术的石材幕墙施工方法专利金融界 2024 年 11 月 29 日消息,国家知识产权局信息显示,京开建设集团有限公司取得一项名为“一种基于 BIM 技术的石材幕墙施工方法”的专利,授权公告号 CN 115506523 B,申请日期为 2022 年 10 月。

...可视化安全技术交底方法专利,改善建筑施工安全技术交底效率和效果要求其对照所述安全风险数据库检索该工程特点可能造成的风险和对应的处理措施;步骤4)利用BIM可视化技术建立建筑模型,并将提取的风险对应到所述建筑模型中的相应位置。本发明可改善建筑施工过程中安全技术交底效率和效果。

...基于人工智能的施工图设计方法和装置、存储介质专利,解决相关技术...并将候选设计条件集合中与参考设计条件集合存在差异的候选设计条件确定为目标设计条件;确定目标设计条件对应的目标构件图素在参考结构设计图中的位置,并在对应位置处绘制目标构件图素,得到目标结构设计图。本申请解决了相关技术提供的施工图设计方法在修改后再设计的情况...
\ _ / 
?ω? 重庆纵横申请一种混凝土桥梁加固结构及施工方法专利,解决现有技术...金融界2024年11月30日消息,国家知识产权局信息显示,重庆纵横工程设计有限公司申请一项名为“一种混凝土桥梁加固结构及施工方法”的专利,公开号 CN 119041320 A,申请日期为 2024年10月。专利摘要显示,本发明涉及桥梁加固技术领域,公开了一种混凝土桥梁加固结构及施工方法...

...工程有限公司取得基于 BIM 技术的钢结构施工可视化方法及系统专利金融界 2024 年 11 月 13 日消息,国家知识产权局信息显示,中交三航(南通)海洋工程有限公司取得一项名为“一种基于 BIM 技术的钢结构施工可视化方法及系统”的专利,授权公告号 CN 118608615 B,申请日期为 2024 年 8 月。

...辅助装置及施工方法专利,能够解决现有技术中测量放线方法存在的问题上海建工四建集团有限公司申请一项名为“整体提升模架测量放线的辅助装置及施工方法”的专利,公开号 CN 118980360 A,申请日期为2024... 并均可沿角钢边框的第二侧边移动位置。基于本发明的辅助装置辅助整体提升模架测量放线,能够解决现有技术中测量放线方法存在的问题。

中国建筑第二工程局取得基于BIM技术的薄壳结构模架体系施工方法及...金融界2024年11月13日消息,国家知识产权局信息显示,中国建筑第二工程局有限公司取得一项名为“基于BIM技术的薄壳结构模架体系施工方法及管理系统”的专利,授权公告号CN 114266087 B,申请日期为2021年10月。
 ̄□ ̄|| 
飞飞加速器部分文章、数据、图片来自互联网,一切版权均归源网站或源作者所有。
如果侵犯了你的权益请来信告知删除。邮箱:xxxxxxx@qq.com
上一篇:施工技术措施主要内容
下一篇:布谷安卓