预调剂系统什么时候开始_预调剂系统什么时候开始
*** 次数:1999998 已用完,请联系开发者***

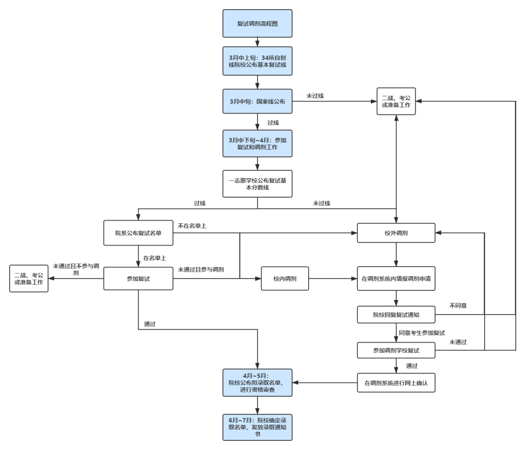
...调剂系统持续时间不低于12小时,“调剂服务系统”将于4月8日开通每次开放调剂系统持续时间不低于12小时考生初试成绩达到了国家线,但未达到第一志愿院校的复试线,或者参加了复试但遗憾被刷,这时可以申请调剂。调剂有哪些关键时间点,今年有何规定,一起来关注。今年,“中国研究生招生信息网”中“调剂意向采集系统”将于3月27日开通,“调剂...
![]()
2026年研考国家线公布 调剂系统3月27日开通可组织开展调剂工作。招生单位接受所有考生(含报考“退役大学生士兵计划”与普通计划之间调剂的考生等)调剂申请均须通过教育部“调剂服务系统”进行。有调剂意愿的考生可密切关注“中国研究生招生信息网”,届时登录调剂系统和招生单位网站,查询招生单位调剂相关信息,按要...

ˇ﹏ˇ 2025年研考调剂系统4月8日开通大皖新闻讯 2025年“全国硕士生招生复试调剂服务系统”4月8日开通。期间,有调剂意愿的考生可凭网报时注册的用户名和密码登录调剂系统申请调剂。按照《2025年全国硕士研究生招生工作管理规定》要求,考生调剂志愿锁定时间由招生单位自主设定,最长不超过36小时;招生单位每...

●﹏● 考研调剂系统今日开通!手把手教你操作研招网“调剂意向采集系统”如何使用?一起来了解↓ 1、查询调剂意向余额 自3月28日起,考生可登录调剂意向采集系统。在系统内,可依据招生单位公布的各专项计划,查询调剂意向余额详情,提前做好调剂相关准备工作。 2、填写调剂意向 在允许填写调剂意向的时间内,一位考生最多可...
●0● ![]()
研招调剂服务系统8日开通 操作指南和注意事项请码住!2025年“全国硕士生招生复试调剂服务系统”于4月8日开通。期间,有调剂意愿的考生,可凭网报时注册的用户名和密码登录调剂系统申请调剂。按照《2025年全国硕士研究生招生工作管理规定》要求,考生调剂志愿锁定时间由招生单位自主设定,最长不超过36小时;招生单位每...
![]()
国子软件:3月25日接受机构调研,中国银河证券股份有限公司参与证券之星消息,2025年3月26日国子软件(872953)发布公告称公司于2025年3月25日接受机构调研,中国银河证券股份有限公司参与。具体内容如下:问:去年财政部印发了《财政部关于依托预算管理一体化系统建立全国行政事业单位国有资产调剂共享平台的通知》,对公司有什么影响?答:每...

ˋ﹏ˊ 从“考研二战”到“摆摊卖花”,我用3年学会:迷茫不可怕,怕的是不敢停调剂系统关闭的最后十分钟,所有志愿都显示“已拒绝”。玻璃窗外的梧桐树落尽了叶子,像极了我被掏空的心脏。那天回到出租屋,我把攒了两... 我开始在花束里塞手写卡片,有时是“别慌,月亮也在大海某处迷茫”,有时是“今天的风里有桂花味”。有天收摊整理卡片,发现最旧的那张写着...
?0? ![]()
飞飞加速器部分文章、数据、图片来自互联网,一切版权均归源网站或源作者所有。
如果侵犯了你的权益请来信告知删除。邮箱:xxxxxxx@qq.com
上一篇:预调剂系统什么时候开始
下一篇:预调剂系统什么时候开