负面清单制度解读_负面清单制度解读
*** 次数:1999998 已用完,请联系开发者***

˙﹏˙ 《用水权交易负面清单(试行)》印发 意味着什么?水利部办公厅印发关于《用水权交易负面清单(试行)》的通知(以下简称《负面清单》),列出10种禁止或不得开展用水权交易的情形。 水利部相... 用水权初始分配是用水权交易制度建设最重要的前提,如果初始用水权不明晰,后续交易就无从谈起。《水权交易管理暂行办法》第六条规定,开...

国家统计局:“十四五”时期 市场准入负面清单事项从2020年版的123...市场准入负面清单事项从2020年版的123项缩减至2025年版的106项,2024年社会物流总费用与GDP的比率降至14.1%。国内大循环主体地位巩... 货物贸易规模从2020年的32.2万亿元增加到2024年的43.8万亿元,年均增长8.0%;制度型开放稳步扩大,“十四五”时期自贸试验区总数达22个...
╯0╰ 商务部:将建立健全跨境服务贸易负面清单管理制度,推动扩大电信、...商务部副部长盛秋平在“服务贸易发展论坛”上表示,当前,服务贸易已成为全球经济和贸易增长的新引擎。下一步,我们将建立健全跨境服务贸易负面清单管理制度,推动扩大电信、医疗领域开放试点,稳妥有序扩大教育、文化领域自主开放。积极推进加入《全面与进步跨太平洋伙伴关系...
国家发展改革委:支持深圳探索建立负面清单制度支持深圳探索建立负面清单制度,对负面清单制外的职务科技成果,可按比例赋予科研人员所有权或不低于10年的长期使用权。完善职务科技成果转化的考核及审计管理制度方面,对职务科技成果作价入股形成的国有股权,实行按年度、分类型、分阶段考核和审计。对职务科技成果转化形...

?﹏? 郭兴方:建议制定“负面清单”制度,提升河南并购重组服务经济能力制定“负面清单”制度,确保并购重组项目与区域战略协同;搭建全省并购重组数据服务公共平台,降低资源对接难度和提升信息透明度;设立专项并购基金和创新融资工具,降低企业并购资金成本和提升企业并购能力;平衡“发展”与“安全”,有效保护中小股东利益。“在推动河南上市公司...

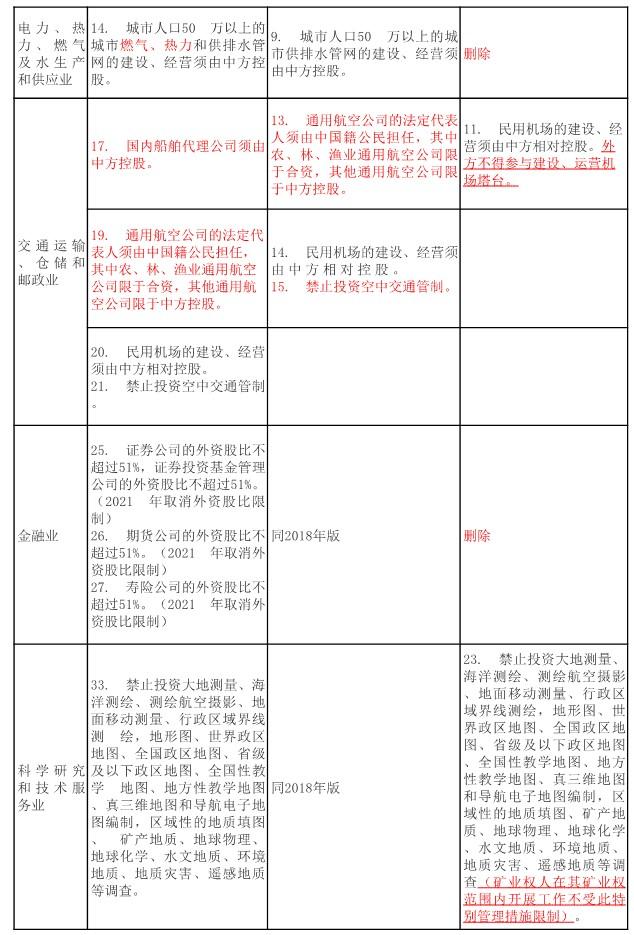
《市场准入负面清单(2025年版)》发布,国家发展改革委最新解读经党中央、国务院批准,国家发展改革委会同商务部、市场监管总局24日对外发布《市场准入负面清单(2025年版)》。什么是市场准入负面清单制度?新版清单作出了哪些优化?记者采访了国家发展改革委有关负责人。问:什么是市场准入负面清单制度?答:市场准入负面清单制度,是指以清...
新版市场准入负面清单公布,进一步放宽限制民营企业直接获益4月24日,国家发展改革委、商务部、市场监管总局等三部门公布了《市场准入负面清单(2025年版)》,清单事项数量由2022年版的117项缩减至106项,市场准入限制进一步放宽。市场准入负面清单制度,是指以清单形式将我国境内禁止和经政府许可才能够投资经营的行业、领域、业务汇...

重大部署!我国新版市场准入负面清单亮相市场监管总局24日联合发布《市场准入负面清单(2025年版)》。新版清单事项数量由2022年版的117项缩减至106项,减少了11项。事项下的全国性具体管理措施由486条缩减至469条,地方性管理措施由36条缩减至20条。 市场准入负面清单制度,形象地说,就是“一单尽列、非禁即入”。...

˙ω˙ 减少11项!《市场准入负面清单(2025年版)》发布市场监管总局24日发布《市场准入负面清单(2025年版)》。相比2022年版清单,新版清单事项数量由117项缩减至106项,减少了11项,事项下的全国性具体管理措施减少了17条,地方性管理措施减少了16条。 市场准入负面清单制度,是以清单形式将我国境内禁止和经政府许可才能够投资经...
(#`′)凸 
新华鲜报|重大部署!我国新版市场准入负面清单亮相市场监管总局4月24日联合发布《市场准入负面清单(2025年版)》。新版清单事项数量由2022年版的117项缩减至106项,减少了11项。事项下的全国性具体管理措施由486条缩减至469条,地方性管理措施由36条缩减至20条。 市场准入负面清单制度,形象地说,就是“一单尽列、非禁即入...
飞飞加速器部分文章、数据、图片来自互联网,一切版权均归源网站或源作者所有。
如果侵犯了你的权益请来信告知删除。邮箱:xxxxxxx@qq.com
上一篇:负面清单制度解读
下一篇:负面清单制度名词解释