民法典合同法违约责任
*** 次数:1999998 已用完,请联系开发者***

建设工程合同无效,违约责任条款的效力认定建设工程合同无效时,违约责任条款的效力认定需结合《民法典》及相关司法解释的规定,核心在于 合同无效的法律后果 与 违约责任条款的性质 。以下从法律依据、效力认定规则、特殊情形处理三方面展开分析: 一、法律依据与基础规则 根据《民法典》第153条、第157条...

+ω+ 影片合作意向书约定未在约定期限签署投资合同应承担违约责任又或是只需甲出具合同,乙均需签署?第三,对于意向书中已确定的内容,甲在联合投资合同中能否变更? 对此,首先,尽管从合同文义表述看,乙收到甲通知后5日内拒绝与甲签约,即应承担违约责任,乙的签约应是无条件的。但该约定显然有失公平。公平是《民法典》确定的民事基本原则,民事...

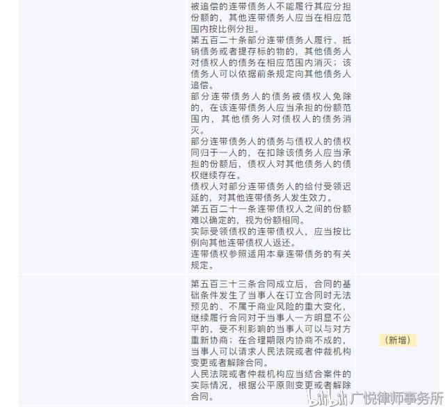
主播单方终止合同,经纪公司如何主张违约金责任?针对乙单方终止合同的违约行为,甲应如何主张违约金责任?评析一般情形下,合同约定有违约金条款,经纪公司按照约定的违约金条款向主播主张违约金责任,但该类违约金多为惩罚性违约金,约定的金额和计算方式通常超过经纪公司实际的损失,且根据《民法典》第五百八十五条第二款的...
![]()
《住房租赁条例》新规“出手” 出租房不安全 租客获赔偿因某房屋租赁公司未提供符合安全条件的房屋构成违约,张某有权解除合同,某房屋租赁公司应承担相应违约责任。二审判决驳回上诉,维持原判。【法官说法】新《条例》明确了安全规定范畴《中华人民共和国民法典》第七百二十四条规定:“有下列情形之一,非因承租人原因致使租赁物...

演艺经纪合同纠纷中,艺人申请减少违约金有哪些抗辩理由?艺人支付违约金200万元。该案中,合同约定如艺人违约需支付违约金200万元。经纪公司按200万元向艺人提出违约金给付责任,具有合同依据... 综合本案合同履行情况,本院酌定被告向原告支付违约金15万元。”《民法典》第五百八十五条第二款规定,约定的违约金过分高于造成的损失...
![]()
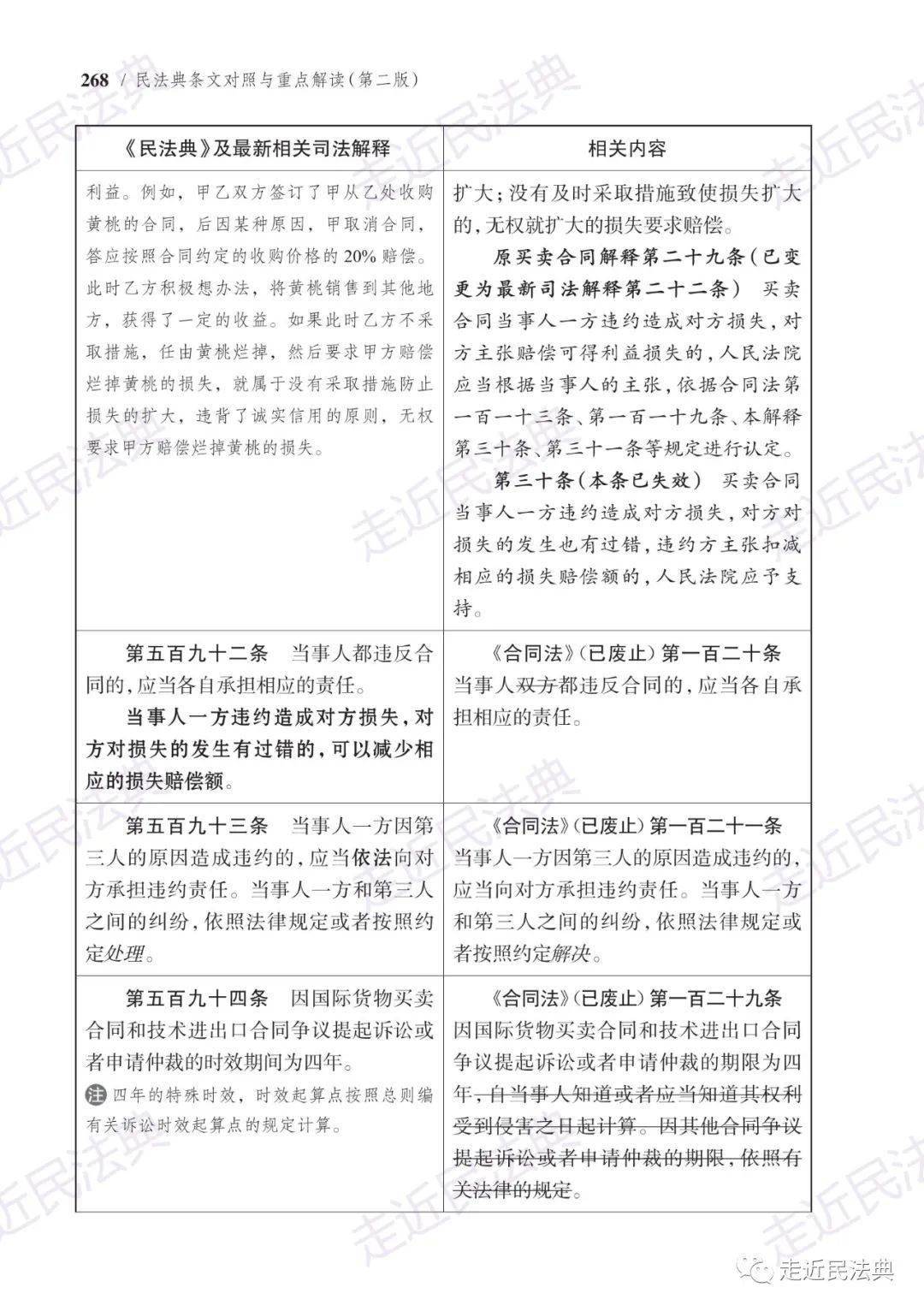
违约方起诉解除合同应满足哪些条件?《民法典》第五百八十条规定:“当事人一方不履行非金钱债务或者履行非金钱债务不符合约定的,对方可以请求履行,但是有下列情形之一的除... 致使不能实现合同目的的,人民法院或者仲裁机构可以根据当事人的请求终止合同权利义务关系,但是不影响违约责任的承担。”前述规定中的...

违约金 + 损失赔偿:二者能否同时主张?界定违约方责任以及平衡利益至关重要。 群益普法 违约金与损失赔偿在法律上是两个相关但不同的概念,具体关系取决于合同约定和法律规定。以下是关键区别和联系: 01违约金的法律性质 补偿性为主:我国《民法典》规定,违约金主要用于弥补因违约造成的损失。若约定的违...

青岛召开工程质量检测行业法治宣贯会 护航行业发展市内三区检测机构相关负责人共计30余人参加了宣贯。会议聚焦民法典与行业法治实践,围绕检测机构关心的检测委托合同签订、履约规范及违约责任认定等重点问题,详细阐释《民法典》中与检测行业密切相关的合同编、侵权责任编等内容。通过结合检测行业实际场景的典型案例,指导...

大胜达:STS与下游某光伏领域客户就原合同销售总金额985万欧元修改...南方财经5月21日电,大胜达(603687.SH)公告称,公司子公司STS与下游某光伏领域客户签署《销售合同(修订)》,将原合同中销售总额从985万欧元修改为1,157万欧元,并修改相关设备参数。合同其他条款不变,不改变原《销售合同》中其他相关合同内容、违约责任等其他要素。此次修订...
?ω? 
≥﹏≤ 制式合同、格式合同及格式条款有何区别?【原创】文/汐溟在一起艺人经纪合同纠纷中,违约责任条款中只约定艺人的违约行为及违约责任,未约定经纪公司的违约行为及违约责任,显失公平。该案一审法院认为该违约责任条款系格式条款,内容无效。该案二审法院认为,该合同系制式合同,非格式合同,前述条款也非格式条款,对一审...
˙▽˙ 
飞飞加速器部分文章、数据、图片来自互联网,一切版权均归源网站或源作者所有。
如果侵犯了你的权益请来信告知删除。邮箱:xxxxxxx@qq.com
上一篇:民法典合同法违约责任
下一篇:民法典合同法违约金