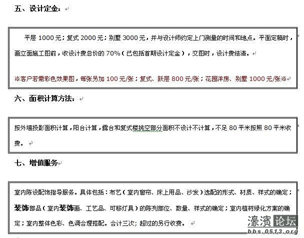
设计公司收费标准参考
*** 次数:1999998 已用完,请联系开发者***
装修公司设计费是怎么收取的?随着人们对家居环境的要求越来越高,装修公司也越来越受到关注。在找装修公司进行装修时,很多人会问设计费怎么收的问题。本文将详细介绍装修公司设计费的收费标准及一些注意事项。 首先,设计费的收费标准因公司规模、设计师资历、设计复杂程度等因素而异。一般来说,大型装...

胖东来否认月饼礼盒设计费一千万设计内容包括:烘焙类视觉体系、熟食类视觉体系、月饼礼盒包装及散装月饼包装。其中2025年中秋月饼礼盒9款设计费用372万元,散饼包装21款设计费用42万元。胖东来方面表示,始终围绕着公司文化理念,严格执行健康、合理的价格标准,充分体现商品价值,避免过度包装带来的价格虚...

>ω< 苹果公布iPhone Air及iPhone 17系列电池和维修费用苹果公司近日正式公布了即将在下周上市的iPhone 17与全新iPhone Air机型的保外维修费用标准。其中,iPhone Air凭借其超薄设计成为焦点。 据悉,iPhone 17 Pro、iPhone 17 Pro Max与新一代iPhone Air的电池更换费用维持在美境内统一的119美元,这与前代iPhone 16 Pro、iPhone 16...

装修房子全包一平方多少钱?揭秘费用构成!装修费用的组成 1.设计费 设计费是指设计师根据业主的需求进行方案设计、绘制施工图纸等所产生的费用。一般来说,设计费的收费标准在每... 以上价格范围仅供参考,实际价格还需根据具体情况而定。在选择装修公司时,建议业主不要只关注价格,还要考虑施工质量和后期服务等方面。...

南京装修,装修设计师存在“黑幕”吗?在装修行业中,有些设计师不仅收取高额设计费,还通过隐性提点从中牟利,让客户防不胜防。最近,我的一位朋友就遇到了这样的情况。 这位设计师的收费标准是每平方米350元的设计费,这个价格在市场上已经算是比较高的了。而且,这个设计费并不包括施工费用,纯粹是设计图纸的费用。...

(ˉ▽ˉ;) 长久居住揭秘:家中最实用的设计,缺一不可!那就表明你尚未达到设计师的期望标准,此时就很容易在装修过程中被忽悠,进而向设计师支付更多的费用。 当发现方案中的设计细节与自身需... 在装修前多参考他人家的装修设计,只要在设计方案中看到自己喜欢的元素,不妨尝试自己动手设计,这样既能省去设计费,又能避免与设计师沟通...

ˇωˇ 月饼礼盒设计费高达千万?胖东来回应胖东来诚邀香港陈幼坚设计团队负责胖东来实业有限公司整体包装体系设计,设计内容包括:烘焙类视觉体系、熟食类视觉体系、月饼礼盒包装及散装月饼包装,其中2025年中秋月饼礼盒9款设计费用372万元,散饼包装21款设计费用42万元。胖东来称,严格执行健康、合理的价格标准,充分...

居然智家:未有官方渠道明确提及国家数据局发布家居数据资产入表指引金融界8月13日消息,有投资者在互动平台向居然智家提问:国家数据局 《家居数据资产入表指引》 8月试行,公司 2000万套智能设计方案库(含户型/预算/产品组合)属稀缺资源。请说明: 是否向中小装企输出 ‘AI设计SAAS’?收费标准是否达 5000元/店·月(对标酷家乐)? 住建部 适老化改...

人身保险产品“负面清单”扩容至103条:强化监管要求,禁踩“红线”近年来,人身保险行业在快速发展的同时,也暴露出产品设计不规范、费用管理粗放等问题。为加强监管,国家金融监督管理总局人身保险监管司近日下发《人身保险产品“负面清单”(2025版)》,明确103条“红线”,较2021年版的73条大幅扩容。这是监管机构连续第五年印发年度人身保...
●▂● 
≥^≤ 好了我摊牌了 这就是我理想中的家!关于我家 建筑面积99平 套内83平米 两室一厅一厨一卫 标准H型南北通透户型 房子是毛坯交付 没做大面积改动 装修全部是自己设计的 没有找装修公司 预算有限 只有简单硬装 花费4.5w 刚装完的时候 许多地方都不满意 一点一点改进 我也住进了自己理想中的家 - 关于客厅 无主灯设计 ...

飞飞加速器部分文章、数据、图片来自互联网,一切版权均归源网站或源作者所有。
如果侵犯了你的权益请来信告知删除。邮箱:xxxxxxx@qq.com
上一篇:设计公司收费标准
下一篇:设计公司收费标准文件