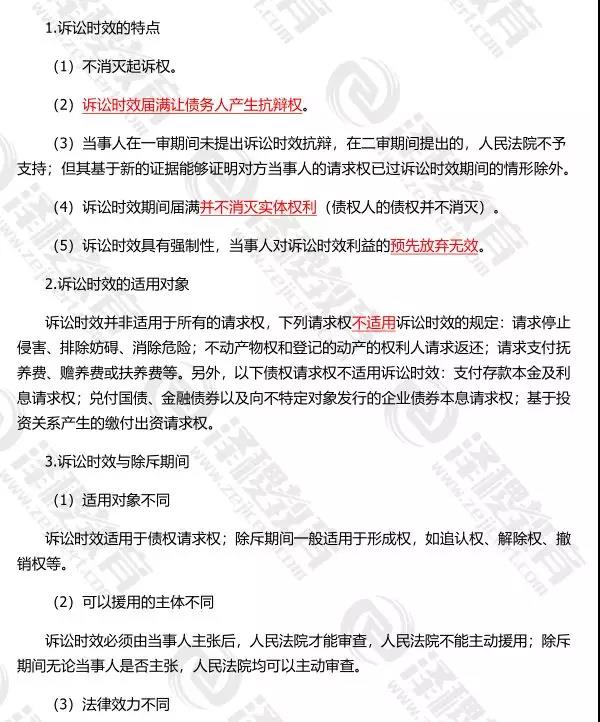
诉讼时效的法律规定和适用范围
*** 次数:1999998 已用完,请联系开发者***

债务人拒收催收邮件产生诉讼时效中断的法律后果实务情形及法律后果四方面展开分析: 一、法律依据:诉讼时效中断的核心规则 《民法典》第195条(诉讼时效中断)规定: “有下列情形之... 邮件需实际“到达”或“应当到达”债务人 根据《民事诉讼法》第90条(电子送达)及《最高人民法院关于适用〈中华人民共和国民事诉讼法...
≥ω≤
刑事羁押是否构成诉讼时效中止其核心在于: 刑事羁押是否导致权利人在诉讼时效期间的最后六个月内无法行使请求权 。以下从法律依据、认定标准、实务情形及法律后果四方面展开分析: 一、法律依据:诉讼时效中止的核心规则 《民法典》第194条是诉讼时效中止的基础规定: “在诉讼时效期间的最后六个...
∩﹏∩ 
诉讼时效抗辩的有效行使:策略、要点与深度剖析· 法院不主动释明 :人民法院不得主动适用诉讼时效的规定进行裁判。这是处分原则的体现,抗辩权必须由当事人自行主张。 3.一般期间: 根据《民法典》第一百八十八条,向法院请求保护民事权利的诉讼时效期间为三年。法律另有规定的,依照其规定。 二、有效行使的前提:抗...
![]()
原告未按期缴纳诉讼费而按自动撤诉处理,能否引起诉讼时效中断争议焦点在于: “提起诉讼”的认定是否以法院受理为前提 ?若法院未受理(如按自动撤诉处理),是否仍构成诉讼时效中断? (一)“提起诉讼”的法律定义 根据《最高人民法院关于审理民事案件适用诉讼时效制度若干问题的规定》(以下简称《诉讼时效规定》)第10条: “当事人...
![]()
诉讼时效与实体权利:权利本身的“肉体”与行使权利的“保质期”本质界定:静态归属权vs.动态请求权 1.实体权利:静态的归属与内容 ·本质:实体权利是法律直接赋予民事主体的固有利益,它规定了人与人... 则王某起诉时已过时效。 3.深度剖析:此案例清晰地表明,诉讼时效的起算点与实体权利(损害赔偿权)的最终内容和范围何时能够确定密切相关...

主债权超过诉讼时效时抵押权的处理一、法律规定梳理: 《最高人民法院关于适用 中华人民共和国担保法 若干问题的解释》(法释[2000]44号)第12条: 当事人约定的或者登记部门要求登记的担保期间,对担保物权的存续不具有法律约束力。 担保物权所担保的债权的诉讼时效结束后,担保权人在诉讼时效结束后的二年内...

被滥用的诉讼时效规则时效抗辩与事实否定的矛盾:代理人先否认“售后包租”事实(即主张窦天柱起诉的法律事实不存在),后又“退一步”称“即便房开有支付义务,诉请也已过3年诉讼时效”。但诉讼时效的适用前提是“权利人存在可主张的民事权利”——若法律事实不存在,窦天柱连“权利人”资格都不具...
●﹏● 
∪▂∪ 如何区分保证期间和保证诉讼时效?内容不违反法律、行政法规的强制性规定,合法有效,黎某的连带责任保证人身份及责任范围依法成立。其次,关于保证期间的认定,根据《中华人... 诉讼时效的期间、计算方法以及中止中断事由均由法律规定,当事人约定无效。 4.效力不同。主要体现在对人的效力、期限届满后的效力以及...

最高法批复,没有还款日期的欠条,诉讼时效如何计算济南市天桥区检察院近期发布了一篇文章,内容涉及最高人民法院针对山东省高级人民法院的一个法律问题的回复。 这个问题是关于没有还款日期的欠条,其诉讼时效应该如何计算。 通常情况下,在民间借贷关系中,如果欠条上没有约定还款日期,那么借贷双方都享有随时终止这个借贷...
∪△∪
“本院认为”:“同情”原告遭遇,但被告“赖账”符合法律规定进而对“被告提出的诉讼时效的抗辩意见予以支持,对原告的诉讼请求全部予以驳回。” “法律规定,向人民法院请求保护民事权利的诉讼时... 貌似大家在关心法官在判决书里是如何说理本案诉讼时效的,但主要还是因为,法官在法律适用上、判决结果上,采纳了跟自己在说理部分情感上...
 ̄□ ̄|| 
飞飞加速器部分文章、数据、图片来自互联网,一切版权均归源网站或源作者所有。
如果侵犯了你的权益请来信告知删除。邮箱:xxxxxxx@qq.com